您当前位置:首页 -> 常见问答 -> 卓越好习惯温州7天特战精英军事夏令营课程安排
    卓越好习惯温州7天特战精英军事夏令营课程安排
     

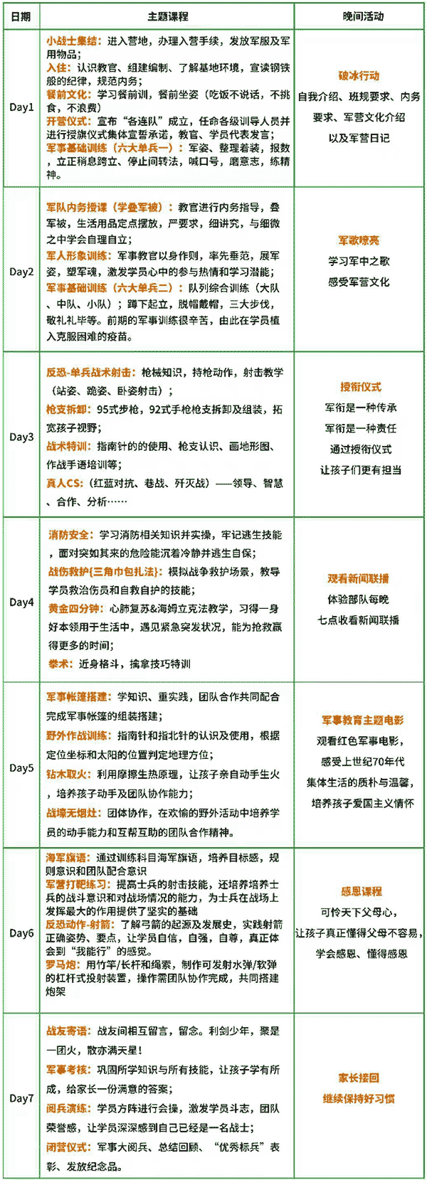
    卓越好习惯(温州)军事特训营
    7天特战精英军事夏令营课程安排

    注:
    1、具体课程执行情况根据天气情况和和班级营员体质情况等外在因素进行相应调整。
    2、内务和行为规范始终以军校模式进行高标准严要求,纳入日常作训生活和每一个课程。
    3、每日进行作业自主书写(携带作业及相关课外书籍)。

    参营须知 招生对象 6-16周岁,身心健康的在校中小学生 营期安排 第一期:6.28-7.04  第二期:7.05-7.11
    第三期:7.12-7.18  第四期:7.19-7.25
    第五期:7.26-8.01  第六期:8.02-8.08
    第七期:8.09-8.15  第八期:8.16-8.22
    第九期:8.23-8.29
    费用说明 7天营:原价3280元,优惠价2300元
    注:一价全包不含任何隐形消费
    1、预交500订金可锁定名额及优惠
    2、入营时间及具体参加天数可后期调整确定
    3、转发朋友圈以上集赞28个获赠军事战术背包一个
    报名咨询方式 1、手机/微信:13386213025(请备注“卓越好习惯”)
    2、公 众 号:usendxly
    3、营地坐标:卓越好习惯军事特训营基地
        

     
    上一条: 卓越好习惯42天卓越将帅军事夏令营课程安排
    下一条: 卓越好习惯温州14天少年励志成长军事夏令营课程安排
     
地方营

版权所有:教学考试招生网 京ICP备17010442号

卓越好习惯军事特训营   京公网安备11011502006666号

手机/微信:13386213025

Copyright©2026 www.terweb.cn All Rights Reserved.